WEB金蘭会
金蘭会セミナー


第135回
平成22年2月19日(金)
演題
コナミドリムシ(クラミドモナス)で見る生命と性の進化
講師
松田吉弘氏 (昭和35年卒)
神戸大学名誉教授
 

松田吉弘氏 プロフィール

昭和35年3月 大手前高等学校卒業
昭和39年3月 神戸大学理学部生物学科卒業
昭和39年4月 京都大学原子炉実験所勤務
昭和43年4月 神戸大学理学部生物学科勤務
この間、一貫してクラミドモナスを材料とした研究に従事

インディアナ大学、アムステルダム大学、フライブルグ大学客員研究員
平成16年5月 神戸でのクラミドモナス国際分子細胞生物学会議議長
平成17年3月 定年退職
現在は、神戸大学、岡山理科大学等の非常勤講師

 
 

開始前の歓談


お話開始


照明を消して

熱心に聴講



セミナー後の懇親会での お弁当と
季節の本格和菓子です。

第135回金蘭会セミナー 感想文




(感想文  昭和29年卒業 小島一晃)


 46億年前に地球が誕生し、37億年前に生命が誕生し、原核細胞から真核細胞に、
単細胞から多細胞の生物へ、無性生殖から有性生殖へと進化してきたこと、多くの人が
一応の知識として持っているであろうことから話が始まったが、簡潔にまとめられると、
そうであったな、そうであったかと大変勉強になりました。

 クラミドモナスは高校生物の最近の教科書にも名前がでてくるそうですが、私は
知りませんでした。おそらく今日のセミナーの多くの出席者もそうではないかと思います。

  この生物が環境の悪化により無性生殖から有性生殖へ切り替わるという生物進化の
過程において占める位置を説明してもらったことで、進化がより具体的イメージで
理解できました。

  集団見合いのような群になっているのが、2つずつのペアになるスライドなどは
面白かったですね。

 締めくくりの、有性生殖に進化した代償として不死でなくなったという話にも、改めて
人は皆死ぬ存在であることを納得しました。

 私事になりますが、講師と私とは大手前地歴部で後輩先輩になり、一緒に
岸田先生のお供をして八ヶ岳や白山などに何度か登りました。その山道あるいは
山小屋で学問的な話を聞いたことはありませんでした。今回初めて講演を聴いて
さすが大学の先生は難しい内容を分かりやすく話をするものだなと感心しました。



(感想文  昭和35年卒業 山口 弘 )


 仮に一年間の「教養としての生物学」という講座があれば最初とそしてもう一度
最後にもしっかり聴きたくなるようなお話でした。

 ご自身の高度な専門分野はグッと押さえて説明されたので、理系アレルギーの
私にも分かり易く細胞やDNAと言ったものが身近に感じられましたし、生命や進化
というものに対する興味も改めて引っ張りだされた気がします。

 とにかくミクロ単位の話は同時に地球規模の話でした。刻々の細胞分裂は46億年
の歴史を持つ話、単細胞生物からあらゆる複雑高度な動植物への発展、厳しい選択
と淘汰の摂理だって人間の愛へと昇華していく・・・。それは無性と有性、 生と死、
あるいは無限と有限といった哲学に通ずるような話でもありました。

 同期生の各方面での活躍を知ることは同窓会の醍醐味の一つです。学究分野
だけでも宇宙工学から原子物理学、経営学やお猿の研究と我が学年もとにかく多彩。
そして今回は細胞生物学の権威から、広くて奥深く神秘的、とても生き生きと
躍動的でさえある話を聴くことができました。

  スクリーン画像 レジメ、お話と、同級生自慢のネタがまたひとつ増えましたよ。
たくさんのお弁当やお茶、会場など様々な準備をされた皆様にも感謝です。
有難うございました。

                   



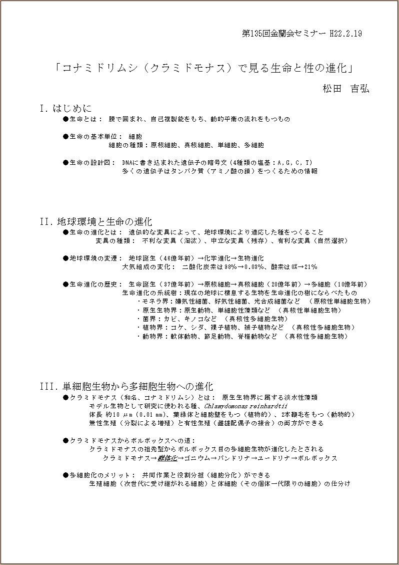
当日のスライドです 。クリックで拡大します。



セミナー のレジュメです。

ページ作成 S53年卒岸政輝 & S50年卒谷村瑞栄