WEB金蘭会
金蘭会セミナー


第201回
平成28年9月16日(金)

演題
「日本酒を知っていますか」
講師
坂下 努氏(昭和63年卒)
酒販売店経営 SAKEBOX さかした 店主
 



 







第201回金蘭会セミナー 感想文

(感想文 佐野勝代 昭和62年卒 )

 

 

 

 今回の金蘭会セミナーの講師は酒販売店店主でらっしゃる坂下さんでした。
坂下さんの同級生であるソムリエの森下さんもお手伝いに来られていました。

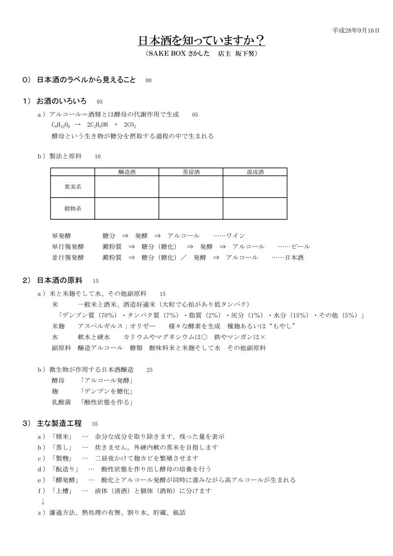
 日本酒のラベルの記載事項についてのお話に始まり、酵母が糖分を摂取する
代謝作用の過程の中でアルコールが生成されることや発酵や蒸留といったお酒の
製法の違いついて分りやすく説明していただきました。

 日本酒についてはさらに詳しく教えていただきました。米や米麹などの原料と
それらに作用する微生物の話がありました。製造工程の説明では酒蔵の写真等を
見せていただきながら各工程で微生物がどのように作用するか聞くことができました。

  お話で印象深かったのが酵母などの微生物が生きて活動する過程での作用を
利用してお酒ができるという部分でした。それをコントロールして作り出されるからこそ
難しいのですがそれだけに魅力的でもあるのだなと感じました。お酒を大切に味わって
飲もうと思えましたしもっといろいろなことが知りたくなりました。

  今回、多くの知識だけでなく情熱を持って語られる坂下さんのお話は大変興味深く
一時間があっという間でした。目と耳と舌でお酒について触れる機会に恵まれ大
変勉強になりました。

 ありがとうございました。





 

セミナーの資料です。クリックで拡大します。





 


ページデザインS53年卒岸政輝 & ページ作成S50年卒谷村瑞栄